In Development

Why should your hands have all the fun?

6 switches. One compact pedal. Total control.

The MIDI foot controller that shows you what’s happening, in ways that make sense to mere mortals! Trigger loops, fire-off samples, sweep parameters, and switch presets without taking your hands off your instrument.

Built for how you actually perform

Whether you’re triggering clips in Ableton Live or jumping deep into your fave pedal’s preset library, the Phat Controller has you covered.

Musician playing trumpet

For instrumentalists using a DAW live

Your hands are on your instrument. Your loops need triggering. Your filter sweep needs automating. Take advantage of those other limbs to get the job done.

Guitarist with pedalboard

For MIDI-enabled pedalboard effects

Your Chase Bliss Mood has 100+ presets, but you can access a handful from the pedal. Your Strymon Zelzah has endless possibilities locked behind a bunch of menus. Time to set them free.

Trigger new song sections

Move through your arrangement hands-free. Verse, chorus, bridge—all under your feet.

Switch presets mid-song

Change soft synth patches or effect chains without breaking your flow.

Fire one-shot samples

Trigger drums, FX hits, vocal stabs—anything mapped to a MIDI note, on cue.

Start and stop loops

Latch mode keeps notes held so your loops keep running until you say stop, without getting a cramp!

Sweep parameters for builds

Timed CC ramps with easing curves. Hold the switch to hear the filter open up over time, without having to sync to tempo.

Expression pedal control

Plug in your expression pedal for real-time CC control—wah, volume, anything.

Unlock your preset library

Access all your presets on MIDI-enabled pedals like Chase Bliss, Strymon, and Meris—not just the few on the device.

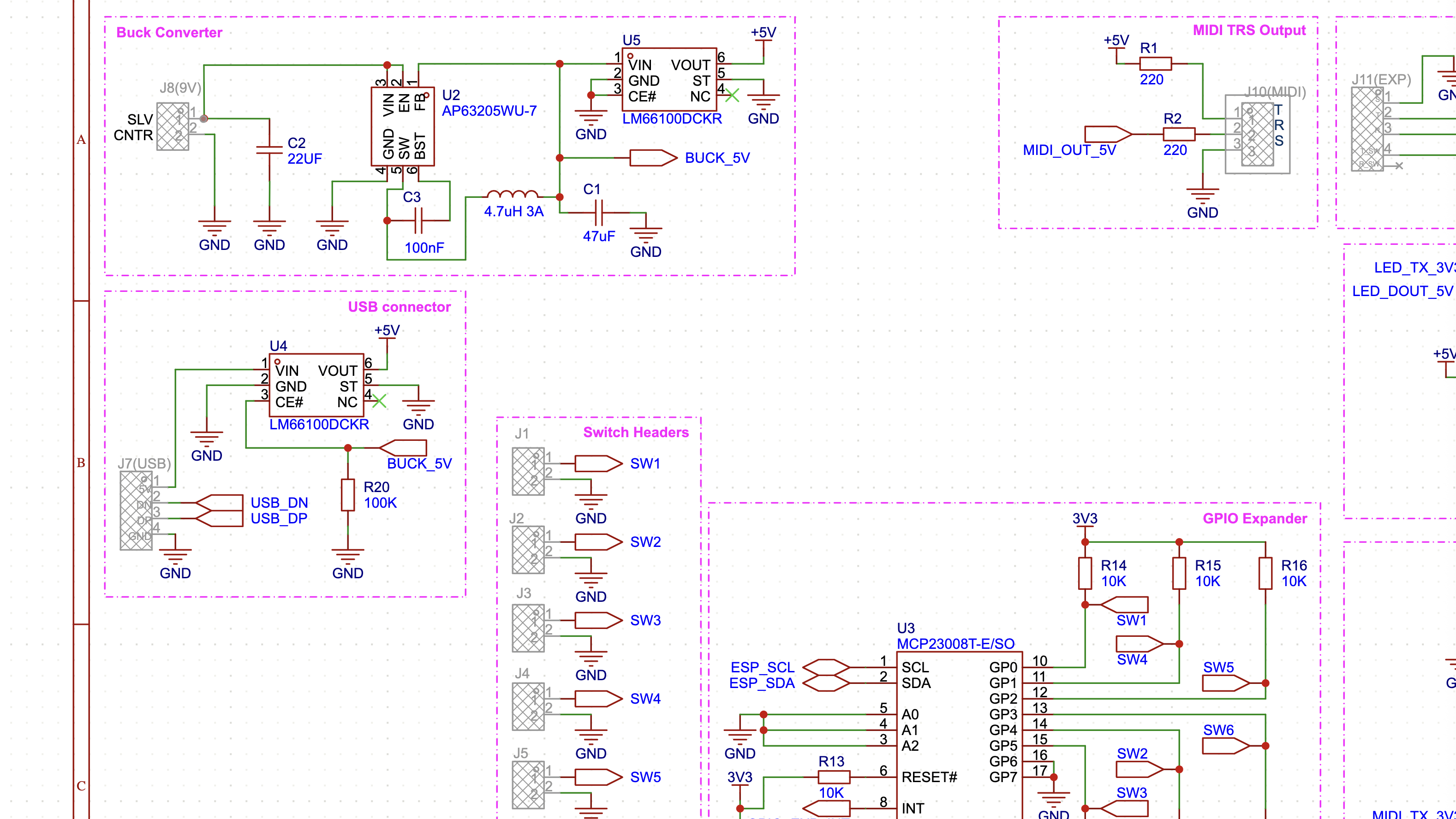
TRS MIDI output

Standard TRS MIDI connects directly to your existing pedal chain. No adapters needed.

9V power option

Power from your pedalboard supply alongside your other pedals for USB-free operation.

Bank + Patch selection

Full Program Change support with Bank MSB/LSB for deep preset libraries.

Colour-coded presets

Assign colours to presets so you know your “heavy fuzz” from your “shimmer delay” at a glance.

Expression pedal pass-through

Your expression pedal sends CC alongside preset changes. Control parameters in real-time.

Presenter view for your pedalboard

Other controllers expect you to decipher cryptic codes.
We give you the whole picture.

See what’s next

The on-pedal screen shows your current state and what’s coming next—like “presenter view” in your slideshow software.

Full-colour touchscreen

RGB LEDs tell the story

Compact, not compromised

Phat Controller display showing NOW/NEXT view

Fits on your board

6 switches in the footprint of one standard pedal.

Match your style

Dive deep into your presets

Configure visually, not cryptically

See exactly what you’re setting up. No manual required.

Phat Controller preset editor - main view

Your presets at a glance

Six colour-coded cards, one for each footswitch. See note values, CC assignments, sequences, and program changes without clicking into anything.

Colour on screen = colour on the pedal
Live Preview—changes appear on device instantly
Sync presets with one click
Note configuration with visual keyboard

Visual note picker

Pick your octave. Click the key you want. Dial in your velocity. It’s that easy.

Interactive keyboard interface
Momentary or Latch modes
Adjustable velocity
CC ramp configuration with curve editor

CC ramps for risers and builds

Set a start value, end value, duration, and easing curve. Hold the footswitch and watch your filter sweep, reverb swell, or synth build happen automatically.

Linear, ease-in, ease-out curves
Timed sweeps from milliseconds to minutes
LED shows ramp progress in real-time
Sequence editor with step configuration

Sequences that step through your set

One button, multiple actions. Each tap advances to the next step—perfect for walking through song sections or building up layers.

Unlimited steps per sequence
Unique colour per step
Loop or one-shot modes

What you get

6 footswitches + RGB LEDs
3.5" Colour touchscreen
Expression pedal input
USB-C Power + MIDI
MIDI
3.5mm TRS MIDI output
9V DC
For USB-free operation
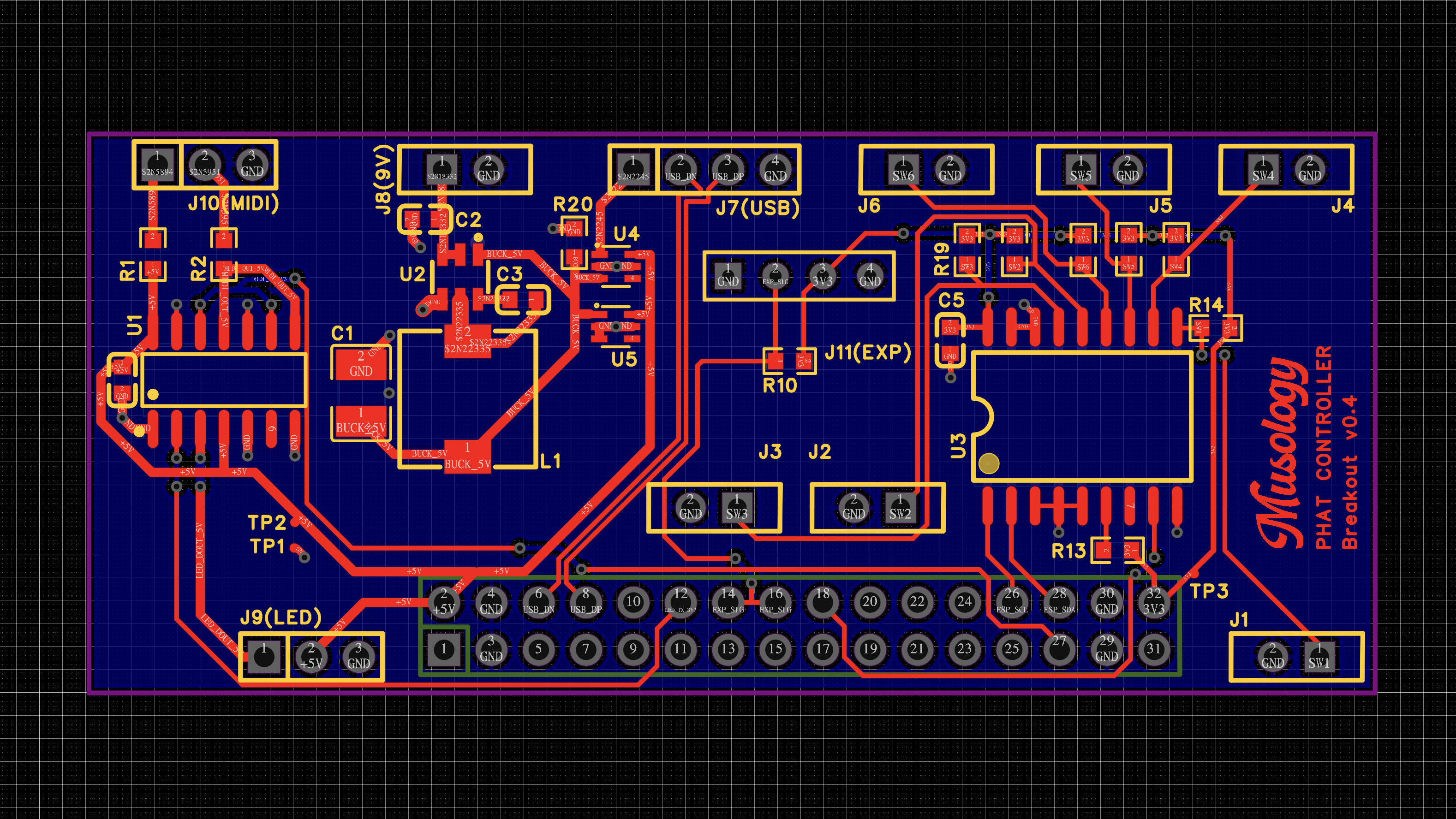
145mm × 121mm
Pedalboard-friendly enclosure
Desktop editor (Mac/Win)
Unlimited presets

Where we’re at

Join us on the journey—from concept to launch

Beta Program

We’re seeking beta testers

Help us shape the final product. Get early access, provide feedback, and be among the first to own the Phat Controller when it launches.